Silver Team


1. BUSINESS REQUIREMENTS


Sole Resale Boutique, Inc. resale's women, men, and children clothing. The company operates similar to resale stores, good wills, consignment stores, the Salvation Army, and thrift stores.

1.1.1 Goals and Messages:

The goal is to design and implement a full e-commerce website for Sole Boutique. We will take Sole Boutique into the twenty-first century by enabling them to accept and process online ordering.

1.1.2 Content:

Content for the site will contain:

  • Home Page
  • About Us
  • Blog
  • Contact Us
  • Customer Reviews
  • FAQ
  • Foundations
  • Affiliates
  • Shopping Cart
  • Store Products
  • Men Clothing
  • Women Clothing
  • Children Clothing
  • News
  • Clearance
  • 1.1.3 Structure and Interpretation:

  • Customers will be able to view coupons and promotional offers on the website.
  • Customers have the option of creating a users account to save their information and receive special promotions.
  • Customers will be able to view store location.
  • Customers will be able to shop online via Credit Card.
  • Customers will be able to view their shopping history.
  • 1.1.4 Sensorial Design:

  • The website for the Sole Resale Boutique will incorporate an attractive homepage to interest visitors into becoming customers. We will emphasize the catalog of clothing options. The style of the site will be modern and trendy which is what consumers are looking for when they purchase clothes.

  • The visual layout of the site will have creative text displaying the company's name and a sophisticated, yet brief description of the site and what the company has to offer. We will rely heavily on images of the clothes and showcase them in the best light.

  • 1.1.5 Market Testing:


    Our direct market competitors are:
  • Langkanzoos Online Resale - stores.ebay.com/Langkanzoos-Online-Resale
  • Christabelles Closet Designer Resale Boutique - www.christabellescloset.com
  • The Closet - www.stepupinthecloset.com
  • Strawberry Monday - www.strawberrymonday.net

  • 1.1.6 Potential Challenges:


    Potential challenges for Sole Resale Boutique is establishing the company against known competitors in the market and establishing a trust relationship with those who are unfamiliar with the company. With advertisement, the public will become familiar with the site and that should attract clients.

    1.1.7 Strengths:


    The strengths of Sole Resale Boutique are the great selection of clothing and the ability to reach out to a diverse population in the city of Chicago.

    1.1.8 Opportunities:


  • Large online potential
  • Target marketing.
  • One stop shop that allows users to purchase clothing online.
  • Site will target online potential shoppers.

  • 1.1.9 Target Demographics:

  • Customers (men & women) of age 14+ to 70.
  • Have never purchased clothing online and are interested to buy used/new clothing online.
  • Formerly purchased online and will/might buy online in the future.
  • Have purchased at least 6 times used/new clothing in the past 12 months.
  • People who wants to save time and money.
  • Average income between 5k-any.
  • People who want to purchase clothing in bulk.
  • People who look for better deals for clothing.
  • 2. IMPACT ASSESSMENT

  • A secure transaction system to handle customers sensitive information.
  • 24x7 functional website that is accessible and can maintain hundreds of viewers.
  • A support line to reach owner about any inquires regarding merchandise, prices etc.
  • Quick viewing times of clothing that won't slow down the user.
  • Easily accessible through different browsers such as IE7/8, Firefox etc.
  • 3. IMPLEMENTATION STRATEGY

    3.1 Planning:

    March 31, 2010 - April 16, 2010

  • Identify team members and roles
  • Select client/project
  • Develop business case for client
  • 3.2 Analysis:

    April 17, 2010 - April 25, 2010

  • Gather functional and non functional requirements
  • Content
  • Use Cases
  • Activity, Sequential, Class Diagrams
  • Information Architecture/Sitemap
  • Transaction processing flow chart
  • Market testing
  • Select user, hardware, and software interfaces
  • 3.3 Design:

    April 26, 2010 - May 26, 2010

  • Content interface design
  • Create sketches of layouts, graphics, and templates
  • Create site prototype
  • User testing
  • Modify site according to client's/users feedback
  • Information architecture/sitemap revision
  • Select programming language
  • Database design
  • Mobile design
  • Web design
  • Usability testing on web and mobile site
  • Wire Frames
  • 3.4 Implementation:

    May 27, 2010 - June 6, 2010

  • Launch site
  • Usability testing
  • Revise site according to feedback
  • 4. FUNCTIONAL AND PROCESS REQUIREMENTS

    This section describes the functionality of the team's proposed website from a user prospective. The planned application of the website should provide prospected customers with functions they can utilize toward shopping and purchasing activities. Moreover, processes upon which functions are performed will be clarified.

    4.1 Functional Requirements:

    As presented in the previous deliverable (i.e. Business Case Statement), the team's proposed website will help transforming the off-line resale business into an online version. Achieving this goal would require the application to include the following functional requirements for the prospected users:

  • TR 4.1.01 sign-up for a new account (optional membership)
  • TR 4.1.02 sign-in for maintaining existing accounts (mandatory for members)
  • TR 4.1.03 manage existing accounts (add, modify/ update, delete)
  • TR 4.1.04 verify order status of purchased products
  • TR 4.1.05 check shipment status (shipping as 3rd party)
  • TR 4.1.06 perform a return request of delivered products
  • TR 4.1.07 browse available products and hot deals
  • TR 4.1.08 search products with categories option
  • TR 4.1.09 add single/multiple items selection to a shopping cart
  • TR 4.1.10 view shopping cart content (products and prices)
  • TR 4.1.11 choose shipping terms/options
  • TR 4.1.12 choose payment method (PayPal as 3rd party)
  • TR 4.1.13 check out (making payment through PayPal as 3rd party)
  • TR 4.1.14 contact business owner (Contact Us)
  • 5. INFORMATION ARCHITECTURE

    5.1 High Level Site Map:

    This section provides a site map of the proposed website at a higher level. The information architecture describes the main components/ elements of the site's web page along with the sub-pages. The importance of such a map is derived form the hierarchal manner in which pages within the website is organized.

    highlevelsitemap

    Diagram 5.1.1: High-Level Site Map

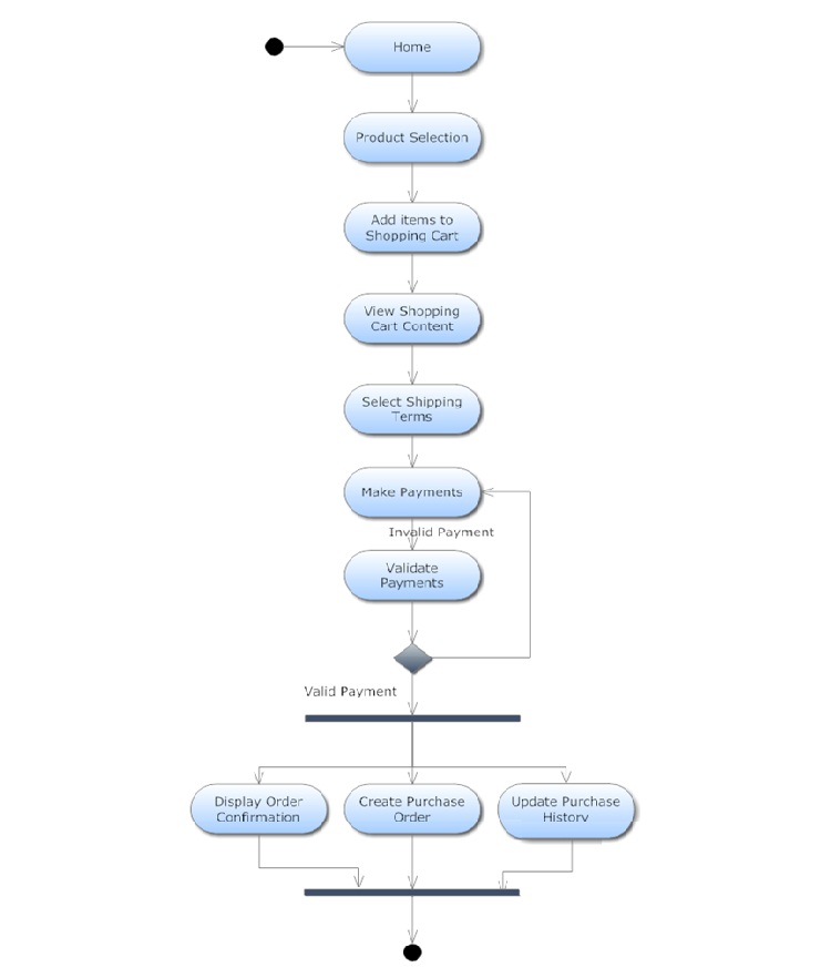
    5.2 Process Flows:

    There are mainly three processes that contain a certain flows: Signing up (for new users/ membership), Purchasing (using a shopping cart), and Searching. The following diagrams describe the flows of each process introduced in the functional requirements section.

    processflow1

    Diagram 5.2.1: Sign-up Process Flow (TR 4.1.01)

    processflow2

    Diagram 5.2.2: Purchasing Process Flow (TR 4.1.09 - TR 4.1.13)

    processflow3

    Diagram 5.2.3: Searching Process Flow (TR 4.1.08)

    5.3 Use Case Diagram:

    usecasediagram

    Diagram 5.3.1: Use Case Diagram

    6. INTERFACE REQUIREMENTS/SPECIFICATIONS

    6.1 User Interfaces:

  • TR 6.1.1: The site will be optimized for 1024x768 screen resolution.
  • TR 6.2.2: The site will primarily be created using XHTML 1.0 for content.
  • The presentation layer will be controlled by CSS.
  • High Level Wire Frame: Global Navigation.
  • High Level WireFrame:- Items Layout.
  • userinterface1 userinterface2

    6.2 Hardware Interfaces:

  • TR 6.2.1: Provide Load balanced architecture using resonate Load Balancer.
  • TR 6.2.2: Provide failover system using HP Integrity rx3600 server to provide 24x7 supports.
  • 6.3 Software Interfaces:

  • TR 6.3.1: Use of Microsoft Visual studio for IDE.
  • TR 6.3.2: Use C-Sharp as a Programming Language in ASP.NET Framework.
  • TR 6.3.3: PayPal Account for the credit card transaction.
  • 6.4 Communication Interfaces:

  • TR 6.4.1: S.M.T.P for exchange of e-mail.
  • TR 6.4.2: HTTP protocol will be used for communication.
  • TR 6.4.3: Support for web services provided by ASP.NET Framework such as SOAP.
  • 7. DATA REQUIREMENTS

    This section provides a general overview of the database structure in terms of the needed table. The proposed database will hold the main entities of the desired system as tables. Further description of the tables attributes along with volume specifications will be presented upon actual implementation of the design.

    7.1 Data Requirements:

  • TR 7.1.01 CUSTOMER (holds customer data)
  • TR 7.1.02 PRODUCT (holds product data)
  • TR 7.1.03 ORDER (stores order details)
  • TR 7.1.04 SHIPMENT (captures shipment details)
  • TR 7.1.05 PAYMENT (holds payment data)
  • TR 7.1.06 LOGIN (tracks users visits)
  • TR 7.1.07 RETURN (holds items return requests)
  • 8. NON-FUNCTIONAL AND SUPPORT REQUIREMENTS

    8.1 Operational Requirements:

    8.1.1 Availability:

  • TR 8.1.1.1: The system shall be available 24x7,365 days, with the exception of the following scheduled maintenance time Sunday - Monday 11:59PM to 1:59AM central time.
  • TR 8.1.1.2: The customers shall be able to contact customer service via email 24x7, 365 days.
  • 8.1.2 Capacity Requirements:

  • TR 8.1.2.1: Approximately 0-500 concurrent users will use the system from 11:00pm-6:00am.
  • TR 8.1.2.2: Approximately 500-2000 concurrent users will use the system from 6:00am-2:00pm.
  • TR 8.1.2.2: Approximately 10,000-15,000 users will use the system from 2:00pm-11:00PM.
  • The system shall be able to handle 1000 transactions per second.
  • 8.1.3 Maintenance and Production Support:

  • TR 8.1.3.1: Scheduled maintenance and upgrades shall take place between Mon - 12:00AM to 1:59AM.
  • TR 8.1.3.2: The content of the website will be stored in at least two places in the event of a server crash.
  • TR 8.1.3.3: Technical team must respond and resolve outage or technical problems within 30 minutes.
  • TR 8.1.3.4: All orders and products added to a customer's cart during outages or maintenance will be saved for future checkout.
  • 8.2 Security Requirements:

  • TR 8.2.1: All passwords shall be kept in hash form so they cannot be taken from the database.
  • TR 8.2.2: All other user information shall be kept strictly confidential and be encrypted (including credit card number, demographic information, etc.
  • TR 8.2.3: After the user log into the system, all the user's activities shall be kept as a log.
  • TR 8.2.4: Users shall be authenticated before access personal data modification for accuracy.
  • TR 8.2.5: All passwords shall be kept in hash form so they cannot be taken from the database.
  • TR 8.2.5: The system shall require registered system administrator of the company to authenticate before accessing the
  • database of customers.
  • TR 8.2.6: User shall be notified via e-mail that multiple attempts have been made to access the account. The user will then need to reset their password.
  • REFERENCES AND TEAM MEMBERS CONTRIBUTIONS

    Lomahan, Rhoel - ECT 355/455 E-Commerce Web Site Engineering - Lecture Slides, Spring Quarter 2010, DePaul University.

    Monique Rolling:

    Task Leader, Contributed the Purpose and Implementation Strategy. The document editor for Deliverable C.

    Chris Bandur:

    Contributed the Sensorial Design, Market Testing, Potential Challenges, and Impact Assessment.

    Majed Alharbi:

    Contributed the Functional and Process Requirements, Information Architecture, and Data Requirements.

    Rajarethinam Asokkumar:

    Technical Support for deliverable C document uploading to the team's website. Contributed the Opportunities, Target Demographics, Non-Functional and Support Requirements, and Security Requirements.

    Paras Mehta:

    Contributed the Project Description, Objectives, Goals and Messages, Content, Structure and Interpretations, Interface Requirements/Specifications.

    top
     

    Valid XHTML 1.0 Strict Valid CSS!